| Sign In | Join Free | My portofva.com |
|
Brand Name : TI
Model Number : INA826AIDR
Certification : Original Factory Pack
Place of Origin : Thailand
MOQ : 5pcs
Price : Negotiation
Payment Terms : T/T, Western Union,PayPal
Supply Ability : 290PCS
Delivery Time : 1 Day
Packaging Details : please contact me for details
Input Common-Mode Range : Includes V–
Common-Mode Rejection : – 104 dB, min (G = 10)
Power-Supply Rejection : 100 dB, min (G = 1)
Low Offset Voltage : 150 µV, max
Noise : 18 nV/√Hz, G ≥ 100
Precision, 200-µA Supply Current, 2.7-V to 36-V Supply
Instrumentation Amplifier with Rail-to-Rail Output
FEATURES
• Input Common-Mode Range: Includes V–
• Common-Mode Rejection:
– 104 dB, min (G = 10)
• Power-Supply Rejection: 100 dB, min (G = 1)
• Low Offset Voltage: 150 µV, max
• Gain Drift: 1 ppm/°C (G = 1), 35 ppm/°C (G > 1)
• Noise: 18 nV/√Hz, G ≥ 100
• Bandwidth: 1 MHz (G = 1), 60 kHz (G = 100)
• Inputs Protected up to ±40 V
• Rail-to-Rail Output
• Supply Current: 200 µA
• Supply Range:
+2.7 V TO +36 V
• Specified Temperature Range:
–40°C to +125°C
• Packages: MSOP-8, SO-8 and DFN-8
RELATED PRODUCTS
| DEVICE | DESCRIPTION |
| INA333 | 25-µV VOS, 0.1 µV/°C VOS drift, 1.8-V to 5-V, RRO 50-µA IQ, chopper-stabilized INA |
| PGA280 | 20-mV to ±10-V programmable gain IA with 3-V or PGA280 5-V differential output; analog supply up to ±18 V |
| INA159 | G = 0.2 V differential amplifier for ±10-V to 3-V and 5-V conversion |
APPLICATION INFORMATION
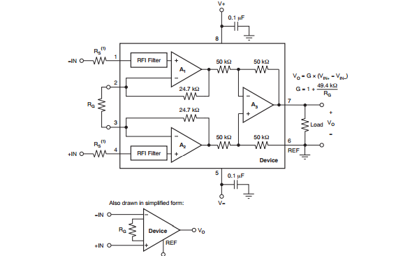
Figure 58 shows the basic connections required for operation of the INA826. Good layout practice mandates the use of bypass capacitors placed as close to the device pins as possible. The output of the INA826 is referred to the output reference (REF) terminal, which is normally grounded. This connection must be low-impedance to assure good common-mode rejection. Although 5 Ω or less of stray resistance can be tolerated while maintaining specified CMRR, small stray resistances of tens of ohms in series with the REF pin can cause noticeable degradation in CMRR.

|
|
Precision, 200-μA Supply Current, 2.7-V to 36-V Supply Instrumentation Amplifier with Rail-to-Rail Output INA826AIDR Images |